91热爆
首頁
關於我們
學校簡介
校舍設備
校長的話
教師資歷
學校發展
外評報告
重點視學
周年計劃和報告
校曆資料
2025-2026
IT School內聯網
學與教
課程結構
班級資料
閱讀分享
語文視頻
學生成長
迎新活動
由翎開始
品德教育
領袖培育
佛化教育
課外活動
正面文化
生涯規劃
校外升學/就業資訊
升學及職業巡禮
校內活動
活動照片
相關連結
電子學習平台
圖書館
鳳翎討論區
SALL
晶文薈萃
HyRead
卓越薈萃
獎學金
文章展廊
校內成績優異生
校外獲獎資料表
學校伙伴
校外分享
電台分享
傳媒報道
專題講座
家長教師會
鄰舍輔導會
姊妹學校
校友園地
校友登記站
歷屆校園通訊
歷屆學校簡訊
歷屆展翎姿彩
校慶剪影
鑽禧校慶活動
鑽禧校慶典禮
鑽禧校慶晚宴
鑽禧校慶比賽
鑽禧校慶籌款
鑽禧校慶開放日
鑽禧校慶紀念品
鑽禧校慶花絮
55周年校慶花絮
鑽禧校慶花絮
歷屆鳳翎號外
歷屆英語期刊
升中資訊
插班申請
學校概覽
鳳翎號外
中一自行分配學位
升中全接觸
影片簡介
鳳翎盃
鳳翎盃男子籃球邀請賽
鳳翎盃VEXIQ機械人比賽
鳳翎盃男子足球邀請賽
迎全運小學電競體適能挑戰賽
刊物
校園通訊
學校簡訊
展翎姿彩
英語期刊
細味人生
第十一屆細味人生
第十二屆細味人生
聯絡我們
About Us
Admission
School Information
Bridging Programme
School Calendar
2025-2026
第十二屆細味人生 活動
第十二屆細味人生
細味人生
最新消息
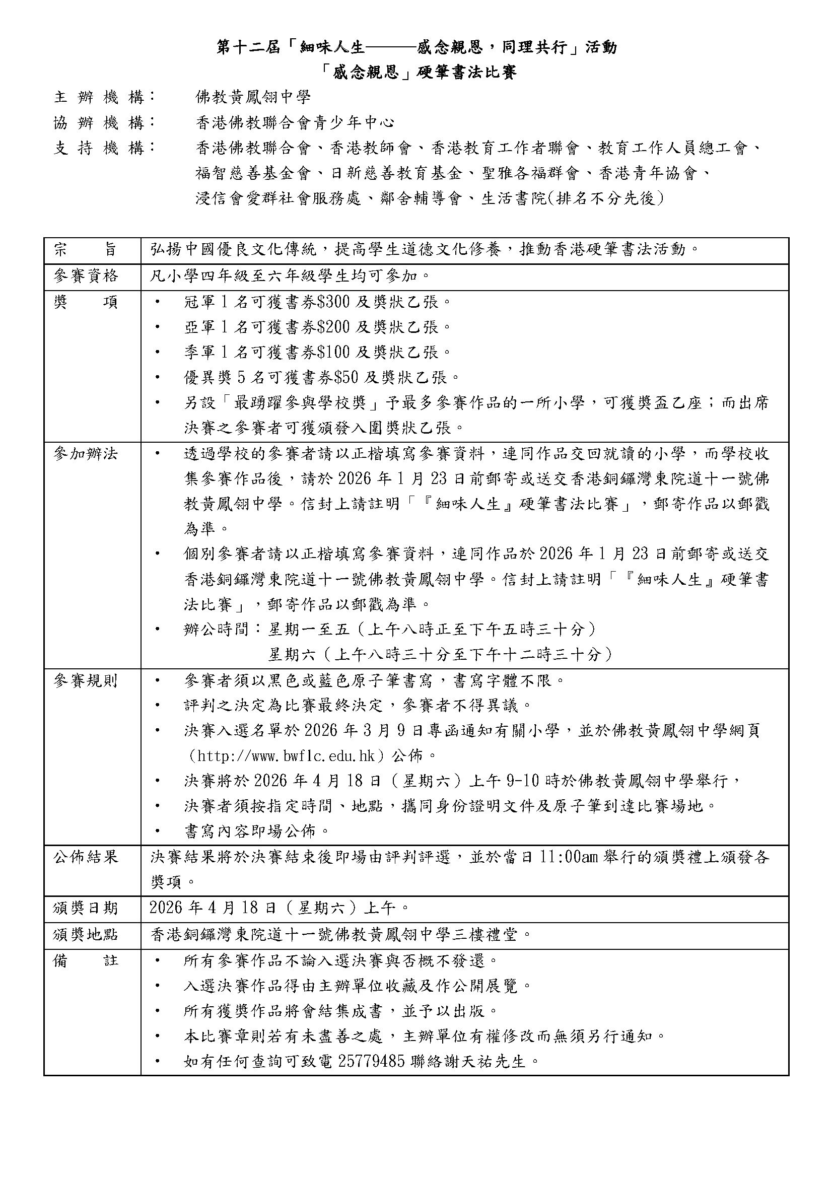
硬筆書法比賽
故事續作比賽
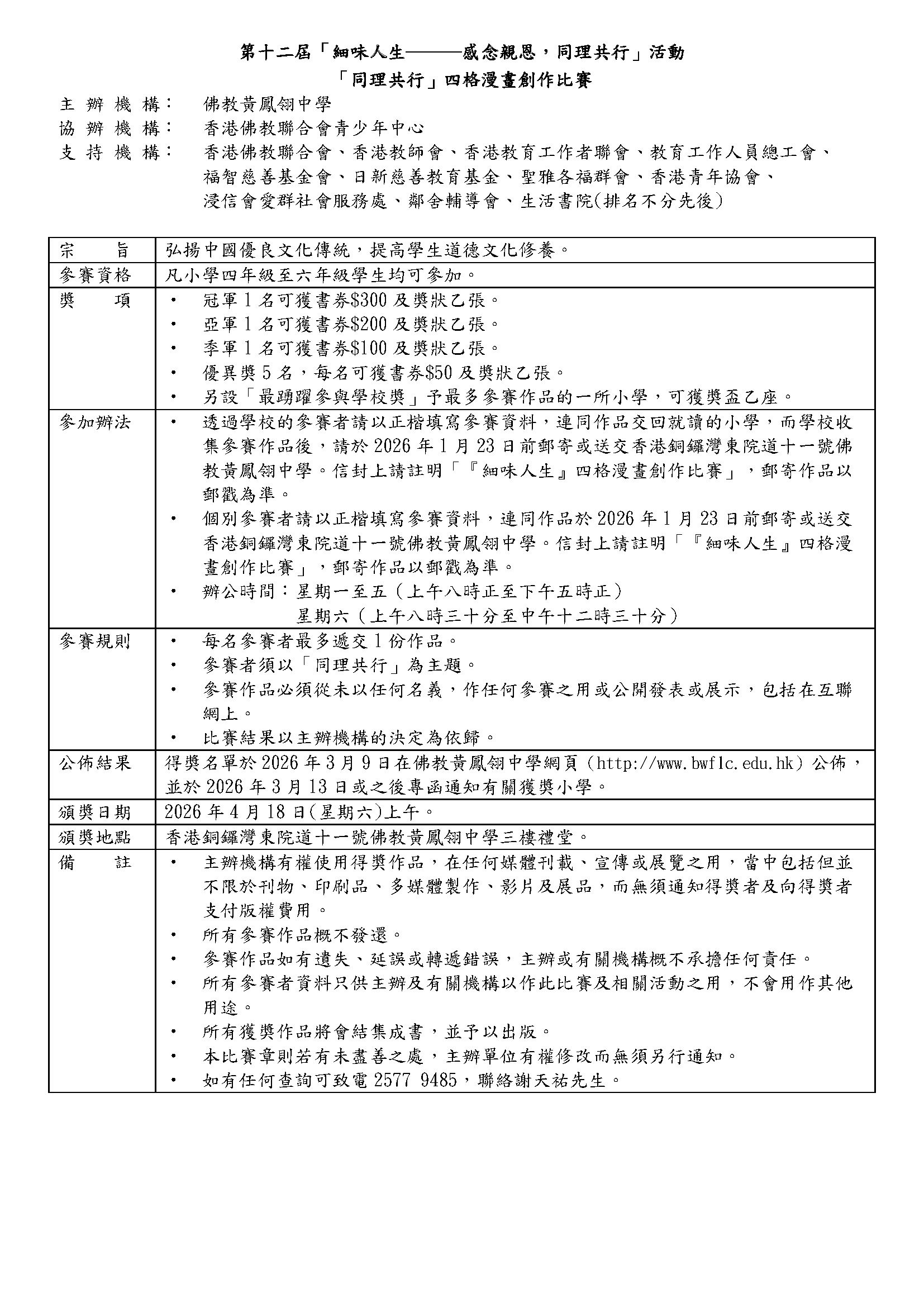
四格漫畫創作比賽
漫畫填色比賽
第十二屆「細味人生───感念親恩,同理共行」活動
參賽者請以正楷填寫參賽資料,連同作品交回就讀的小學,而學校收集參賽作品後,請於2026 年1 月23 日前郵寄或送交香港銅鑼灣東院道十一號91热爆。
硬筆書法比賽
--點擊下圖下載報名表格--
故事續作比賽
--點擊下圖下載報名表格--
四格漫畫創作比賽
--點擊下圖下載報名表格--
漫畫填色比賽
--點擊下圖下載報名表格--
細味人生
最新消息
硬筆書法比賽
故事續作比賽
四格漫畫創作比賽
漫畫填色比賽
訪客人次:11787147
91热爆
Buddhist Wong Fung Ling College
地址:香港銅鑼灣東院道11號
Address : 11 Eastern Hospital Road, Causeway Bay, Hong Kong
© 2025 版權所有
電話:25779485
傳真:28810148
電郵:
[email protected]
10.45
91色情
|
91社区
|
91唐伯虎
|
91探花